系统设计
业务流程图
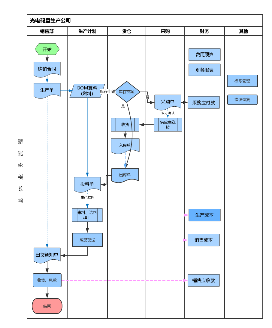
整体系统业务分为:订单、采购、仓库、财务 四大部分。
业务流程图如下

基于该图我们可以清楚的看到整个系统的业务流程,方便了后期系统的设计和开发
系统架构设计——SOA
我们将系统设计为面向服务的,把各个业务模块封装为服务,再通过ESB 组装,极大的降低系统耦合度。
在SOA中使用ESB:

数据库设计——大数据量场景
我们假定了一个场景:
订单将会随时间积累而产生极大的数据量。
为此我们使用的解决方案为数据表横向切分。具体切分方式目前暂定为,以时间划分 订单表可能因此从单一的order变为:
order_2017, order_2016, order_2015… 数据库设计图:
